ユプリズナ点滴静注100mg
医療用
医療用医薬品:
医師の処方により使用する医薬品
医師の処方により使用する医薬品
医薬品コード(YJコード):6399429A1026
- 収載区分
- 銘柄別収載
- 先発・後発情報
- 先発品(後発品なし)
- オーソライズド
ジェネリック - -
- 一般名
- イネビリズマブ(遺伝子組換え)注射液
- 英名(商品名)
- Uplizna
- 規格
- 100mg10mL1瓶
- 薬価
- 3,495,304.00
- メーカー名
- 田辺ファーマ
- 規制区分
- 劇薬
- 長期投与制限
- -
- 標榜薬効
- 免疫抑制薬〔抗CD19モノクローナル抗体〕
- 色
- -
- 識別コード
- -
- [@: メーカーロゴ]
- 添付文書
-
PDF 2025年12月改訂(第4版)
- 告示日
- 2021年5月18日
- 経過措置期限
- -
- 医薬品マスタに反映
- 2021年6月版
- 医薬品マスタ削除予定
- -
- 運転注意
- 情報なし(使用の適否を判断するものではありません)
- ドーピング
- 禁止物質なし(使用の適否を判断するものではありません)
- CP換算
- -
- 長期収載品選定療養
- -
[識別コードの表記 @: メーカーロゴ]
改訂情報
2025年12月10日 DSU No.341 【その他】
【7.用法及び用量に関連する注意】(追記)
〈IgG4関連疾患〉
本剤の血中濃度低下により再燃のおそれがあるため、投与間隔を遵守すること。
【7.用法及び用量に関連する注意】(追記)
本剤を一定期間投与後、再燃の頻度について検討し、再燃の頻度の減少が認められない患者では、本剤の投与中止を検討すること。
【11.1重大な副作用】(一部改訂)
Infusion reaction:
アナフィラキシー、頭痛、悪心、傾眠、呼吸困難、発熱、筋肉痛、発疹、動悸等があらわれることがある。臨床試験において、infusion reactionは初回投与時に多く認められたが、2回目投与以降の投与時にも認められている。異常が認められた場合には投与中断、中止、投与速度を緩める等の対応を行い、適切な処置を行うこと。また、重度のinfusion reactionがあらわれた場合には直ちに投与を中止し、適切な処置を行うこと。
【11.2その他の副作用】(一部改訂)
効能効果
1). 視神経脊髄炎スペクトラム障害(視神経脊髄炎を含む)の再発予防。
2). IgG4関連疾患の再燃抑制。
(効能又は効果に関連する注意)
5.1. 〈視神経脊髄炎スペクトラム障害(視神経脊髄炎を含む)〉本剤は、視神経脊髄炎スペクトラム障害(視神経脊髄炎を含む)の患者に使用すること(「多発性硬化症・視神経脊髄炎スペクトラム障害診療ガイドライン2023」(日本神経学会)を参考にすること)。
5.2. 〈視神経脊髄炎スペクトラム障害(視神経脊髄炎を含む)〉抗アクアポリン4抗体陰性(AQP4抗体陰性)の患者において有効性を示すデータは限られている(本剤は、抗AQP4抗体陽性の患者に投与すること)〔17.1.1参照〕。
用法用量
通常、成人には、イネビリズマブ(遺伝子組換え)として1回300mgを初回、2週後に点滴静注し、その後、初回投与から6ヵ月後に、以降6ヵ月に1回の間隔で点滴静注する。
(用法及び用量に関連する注意)
7.1. 〈効能共通〉Infusion reactionのリスクを低減し症状をコントロールするため、本剤投与の30分~1時間前に抗ヒスタミン薬及び解熱鎮痛剤を経口投与にて、本剤投与の30分前に副腎皮質ホルモン剤を静脈内投与にて前投与し、患者の状態を十分に観察すること〔11.1.1参照〕。
7.2. 〈視神経脊髄炎スペクトラム障害(視神経脊髄炎を含む)〉本剤の血中濃度低下により再発のおそれがあるため、投与間隔を遵守すること。
7.3. 〈視神経脊髄炎スペクトラム障害(視神経脊髄炎を含む)〉本剤を一定期間投与後、再発の頻度について検討し、再発の頻度の減少が認められない患者では、本剤の投与中止を検討すること。
7.4. 〈IgG4関連疾患〉本剤の血中濃度低下により再燃のおそれがあるため、投与間隔を遵守すること。
7.5. 〈IgG4関連疾患〉本剤を一定期間投与後、再燃の頻度について検討し、再燃の頻度の減少が認められない患者では、本剤の投与中止を検討すること。
警告・禁忌・相互作用・その他の注意
(警告)
1.1. 本剤についての十分な知識と適応疾患の治療の知識・経験を持つ医師が使用すること。
1.2. 本剤と同様なB細胞減少作用を有する抗CD20モノクローナル抗体製剤を投与したB型肝炎ウイルスキャリアの患者で、治療期間中又は治療終了後に、劇症肝炎又は肝炎増悪、肝不全による死亡例が報告されている〔8.1、9.1.1参照〕。
1.3. 治療開始に際しては、重篤な感染症等の副作用があらわれることがあること及び本剤が疾病を完治させる薬剤でないことも含めて患者に十分説明し、理解したことを確認した上で、治療上の有益性が危険性を上回ると判断される場合にのみ本剤を投与すること〔8.2、8.3、9.1.2、11.1.2参照〕。
(禁忌)
本剤の成分に対し過敏症の既往歴のある患者。
(重要な基本的注意)
8.1. 本剤と同様なB細胞減少作用を有する抗CD20モノクローナル抗体製剤によるB型肝炎ウイルス再活性化のリスクが報告されているため、本剤投与に先立ってB型肝炎ウイルス感染の有無を確認し、本剤投与前に適切な処置を行うこと〔1.2、9.1.1参照〕。
8.2. 本剤投与により免疫グロブリン濃度低下、並びに白血球減少、好中球減少及びリンパ球減少し、感染症が生じる又は感染症悪化するおそれがあり、本剤の治療期間中及び治療終了後は定期的に血液検査を行うなど、患者の状態を十分に観察すること。また、感染症の自他覚症状に注意し、異常が見られる場合には、速やかに医療機関に相談するよう、患者を指導すること〔1.3、9.1.2、11.1.2、16.8.1参照〕。
8.3. 本剤投与によりB細胞数減少し、本剤投与中止後も長期間にわたりB細胞数の減少が持続し、本剤投与中止後においても、免疫抑制作用により細菌やウイルス等による感染症が生じる又は感染症悪化する可能性があるので、患者の状態を十分に観察すること〔1.3、9.1.2、11.1.2、16.8.1参照〕。
(特定の背景を有する患者に関する注意)
(合併症・既往歴等のある患者)
9.1.1. 活動性B型肝炎患者、B型肝炎ウイルスキャリアの患者又はB型肝炎既往感染者(HBs抗原陰性かつHBc抗体陽性又はHBs抗原陰性かつHBs抗体陽性):活動性B型肝炎患者では、肝炎の治療を優先し、本剤の治療期間中及び治療終了後は、継続して肝機能検査値や肝炎ウイルスマーカーのモニタリングを行うなど、B型肝炎ウイルス再活性化の徴候や症状の発現に注意すること。抗CD20モノクローナル抗体製剤が投与されたB型肝炎ウイルスのキャリアの患者又は既往感染者において、B型肝炎ウイルスの再活性化が報告されている〔1.2、8.1参照〕。
9.1.2. 感染症の患者又は感染症が疑われる患者:感染症を合併している場合は感染症の治療を優先すること〔1.3、8.2、8.3、11.1.2参照〕。
(生殖能を有する者)
妊娠可能な女性:妊娠可能な女性に投与する場合には、本剤投与中及び最終投与後6ヵ月間は適切な避妊を行うよう指導すること〔9.5.1参照〕。
(妊婦)
9.5.1. 妊婦又は妊娠している可能性のある女性には投与しないことが望ましい。ヒトCD19トランスジェニックマウスに妊娠前から妊娠期間中に投与した試験で、受胎率低下、本剤の胎仔への移行及び胎仔B細胞数減少が認められており、ヒトCD19トランスジェニックマウスに妊娠期間中から授乳期間中に投与した試験で、出生仔B細胞減少及び出生仔抗体産生能低下が認められている。マウス出生仔のB細胞減少は出生後357日までに回復したが、抗体産生能は出生後399日の成熟期に達した後も持続的な低下が認められている〔9.4生殖能を有する者、9.5.2、9.6授乳婦の項参照〕。
9.5.2. IgG抗体は胎盤通過性があることが知られている(本剤の投与を受けた患者からの出生児においては、感染のリスクが高まる可能性があるため、生ワクチン又は弱毒生ワクチンを接種する際には注意が必要である)〔9.5.1参照〕。
(授乳婦)
治療上の有益性及び母乳栄養の有益性を考慮し、授乳の継続又は中止を検討すること(本剤のヒト乳汁中への移行は不明であるが、ヒトIgGは乳汁中に移行することが知られている)〔9.5.1参照〕。
(小児等)
小児等を対象とした臨床試験は実施していない。
(相互作用)
10.2. 併用注意:
1). 生ワクチン又は弱毒生ワクチン[生ワクチン又は弱毒生ワクチンの接種が必要な場合は本剤による治療開始の4週間前までに投与を完了させ、また、B細胞数が回復するまで、生ワクチン又は弱毒生ワクチンの接種は控えること、接種した生ワクチンの原病に基づく症状が発現した場合には適切な処置を行う(本剤の作用機序により発病するおそれがある)]。
2). 不活化ワクチン[ワクチンの効果を減弱させるおそれがある(本剤の作用機序によりワクチンに対する免疫が得られないおそれがある)]。
3). 免疫抑制作用を有する薬剤(免疫抑制剤、副腎皮質ホルモン剤等)[発熱などの感染症<細菌及びウイルス等>に基づく症状が発現した場合は、適切な処置を行う(過度の免疫抑制作用による感染症誘発の危険性がある)]。
(適用上の注意)
14.1. 薬剤調製時の注意
14.1.1. 滅菌シリンジを用いてバイアルから全量を抜き取り、3バイアル分の本剤を日局生理食塩液250mL点滴バッグ内に注入し、希釈して用いること。
14.1.2. 希釈後に静かに転倒混和すること(抗体が凝集するおそれがあるので、希釈時及び希釈後に泡立つような激しい振動を加えないこと)。
14.1.3. 微粒子及び変色がないか、目視検査を行うこと(溶液の混濁、変色又は異物を認めたものは使用しないこと)。
14.1.4. 希釈した液を投与前に室温になるまで放置すること(加熱しないこと)。
14.1.5. 希釈した液は速やかに使用すること(なお、やむを得ず保存する場合は、希釈した液を2℃~8℃で保存し、24時間以内に使用し、希釈した液を25℃以下で保存する場合は、4時間以内に使用すること)。使用後の残液は廃棄すること。
14.2. 薬剤投与時の注意
14.2.1. 本剤は独立したラインにて投与するものとし、他の注射剤<日局生理食塩液を除く>、輸液<日局生理食塩液を除く>等と混合しないこと。
14.2.2. 無菌の蛋白結合性の低い0.2又は0.22μmのインラインフィルターを使用すること。
14.2.3. 本剤投与時は、患者の状態を十分に観察しながら、次に記載した投与速度を参考に、90分以上かけて投与すること。投与後少なくとも1時間は患者の観察を行う。
1). (時間)0~30分:(投与速度)42mL/時。
2). (時間)31~60分:(投与速度)125mL/時。
3). (時間)61分~:(投与速度)333mL/時。
(その他の注意)
15.1. 臨床使用に基づく情報
臨床試験において抗体反応が検出された患者が認められたが、抗体発現と臨床効果又は有害事象との相関は認められなかった。
(取扱い上の注意)
20.1. 本剤は外箱に入れて保存すること。外箱開封後は遮光して保存すること。
20.2. 凍結を避けること。
20.3. 激しく振とうしないこと。
(保管上の注意)
2~8℃で保存。
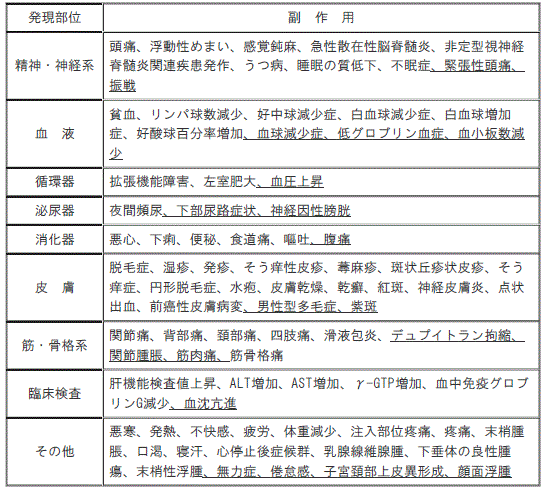
副作用
次の副作用があらわれることがあるので、観察を十分に行い、異常が認められた場合には投与を中止する等、適切な処置を行うこと。
11.1. 重大な副作用
11.1.1. Infusion reaction(11.9%):アナフィラキシー、頭痛、悪心、傾眠、呼吸困難、発熱、筋肉痛、発疹、動悸等があらわれることがあり、臨床試験において、infusion reactionは初回投与時に多く認められたが、2回目投与以降の投与時にも認められており、異常が認められた場合には投与中断、中止、投与速度を緩める等の対応を行い、適切な処置を行うこと。また、重度infusion reactionがあらわれた場合には直ちに投与を中止し、適切な処置を行うこと〔7.1参照〕。
11.1.2. 感染症(17.2%):細菌、真菌、あるいはウイルスによる感染症(肺炎等)があらわれることがあるので、本剤の治療期間中及び治療終了後は患者の状態を十分に観察すること〔1.3、8.2、8.3、9.1.2参照〕。
11.1.3. 進行性多巣性白質脳症(PML)(頻度不明):本剤の治療期間中及び治療終了後は患者の状態を十分に観察し、意識障害、認知機能障害、麻痺症状(片麻痺、四肢麻痺)、構音障害、失語等の症状があらわれた場合には、MRIによる画像診断及び脳脊髄液検査を行うとともに、投与を中止し、適切な処置を行うこと。
11.2. その他の副作用
1). 精神・神経系:(1%以上5%未満)頭痛、(1%未満)浮動性めまい、感覚鈍麻、急性散在性脳脊髄炎、非定型視神経脊髄炎関連疾患発作、うつ病、睡眠の質低下、不眠症、緊張性頭痛、振戦。
2). 血液:(1%以上5%未満)貧血、リンパ球数減少、好中球減少症、白血球減少症、(1%未満)白血球増加症、好酸球百分率増加、血球減少症、低グロブリン血症、血小板数減少。
3). 循環器:(1%未満)拡張機能障害、左室肥大、血圧上昇。
4). 呼吸器:(1%以上5%未満)咳嗽、(1%未満)咽喉乾燥、咽喉刺激感、呼吸困難。
5). 肝胆道系:(1%未満)脂肪肝。
6). 泌尿器:(1%未満)夜間頻尿、下部尿路症状、神経因性膀胱。
7). 消化器:(1%以上5%未満)悪心、下痢、(1%未満)便秘、食道痛、嘔吐、腹痛。
8). 皮膚:(1%以上5%未満)脱毛症、(1%未満)湿疹、発疹、そう痒性皮疹、蕁麻疹、斑状丘疹状皮疹、皮膚そう痒症、円形脱毛症、皮膚水疱、皮膚乾燥、乾癬、紅斑、神経皮膚炎、点状出血、前癌性皮膚病変、男性型多毛症、紫斑。
9). 眼:(1%未満)ドライアイ、眼炎症、眼痛、(頻度不明)霧視。
10). 耳:(1%未満)耳痛、耳鳴、回転性めまい。
11). 筋・骨格系:(1%以上5%未満)関節痛、(1%未満)背部痛、頚部痛、四肢痛、滑液包炎、デュプイトラン拘縮、関節腫脹、筋肉痛、(頻度不明)筋骨格痛。
12). 免疫系:(1%未満)過敏症、免疫抑制。
13). 代謝:(1%未満)高コレステロール血症、高トリグリセリド血症、抗利尿ホルモン不適合分泌。
14). 臨床検査:(1%以上5%未満)肝機能検査値上昇、(1%未満)ALT増加、AST増加、γ-GTP増加、血中免疫グロブリンG減少、血沈亢進。
15). その他:(1%未満)悪寒、発熱、不快感、疲労、体重減少、注入部位疼痛、疼痛、末梢腫脹、口渇、寝汗、心停止後症候群、乳腺線維腺腫、下垂体良性腫瘍、末梢性浮腫、無力症、倦怠感、子宮頚部上皮異形成、顔面浮腫。
薬物動態
16.1 血中濃度
〈視神経脊髄炎スペクトラム障害(視神経脊髄炎を含む)〉
視神経脊髄炎スペクトラム障害患者173例を対象に、本剤300mgを1日目及び15日目に2回静脈内投与した際の血清中濃度推移及び薬物動態パラメータは次のとおりである(日本人及び外国人データ)。
図1.本剤300mgを2週間隔で2回静脈内投与した際の幾何平均血清中濃度推移(173例)
<<図省略>>
<<表省略>>
〈IgG4関連疾患〉
IgG4関連疾患患者68例に対して本剤300mgを1日目、15日目及び26週目に静脈内投与した際の薬物動態パラメータは次のとおりである(日本人及び外国人データ)。
薬物動態パラメータ
<<表省略>>
16.3 分布
ヒトCD19トランスジェニックマウスに本薬3及び30mg/kgを週1回5週間反復静脈内投与したとき、妊娠18日目の母体に対する胎児中の本薬の濃度比は本薬3及び30mg/kgでそれぞれ114及び31.1%であり、胎児に本薬が移行することが示唆された。
16.8 その他
16.8.1 薬力学
再発型多発性硬化症a)患者22例にプラセボ又は本剤30、100及び600mgを1日目及び15日目に2回静脈内投与b)した際のB細胞数の推移は次記のとおりである(外国人データ)。[8.2、8.3参照]
a)本剤の承認効能又は効果:視神経脊髄炎スペクトラム障害(視神経脊髄炎を含む)の再発予防、IgG4関連疾患の再燃抑制
b)本剤の承認用法及び用量:1回300mgを初回、2週後に点滴静注し、その後、初回投与から6ヵ月後に、以降6ヵ月に1回の間隔で点滴静注する。
図2.プラセボ又は本剤30、100、600mgを2週間隔で2回静脈内投与した際のベースラインに対するB細胞数の推移(中央値)
FU:観察期間
<<図省略>>
臨床成績
17.1 有効性及び安全性に関する試験
〈視神経脊髄炎スペクトラム障害(視神経脊髄炎を含む)〉
17.1.1 第II/III相国際共同試験
視神経脊髄炎スペクトラム障害患者230例(日本人患者8例)を対象に、1日目及び15日目の2回、本剤300mg又はプラセボを静脈内投与する二重盲検プラセボ対照試験を実施した。本剤の2回目の投与後、6ヵ月に1回の間隔で静脈内投与が行われた(来院間隔の許容幅は規定日の前後7日間であった)。二重盲検プラセボ対照試験の結果、主要評価項目である判定委員会(AC)で判定された発作までの期間は次のとおりであった。[5.2参照]
表1.主要評価項目であるACで判定された発作までの期間の主要解析
<<表省略>>
図3.ACで判定された発作までの期間のKaplan Meierプロット(全体集団)
<<図省略>>
図4.ACで判定された発作までの期間のKaplan Meierプロット(抗AQP4抗体陽性集団)
<<図省略>>
また、投与開始後197日目までの本剤群での有害事象発現頻度は71.8%(125/174例)であり、プラセボ群の発現頻度73.2%(41/56例)と同程度であった。本剤群で認められた主な有害事象は、尿路感染11.5%(20/174例)、関節痛9.8%(17/174例)、注入に伴う反応9.2%(16/174例)であった。
〈IgG4関連疾患〉
17.1.2 第III相国際共同試験
活動性(初発又は再燃)のIgG4関連疾患患者注1)135例(日本人患者27例)を対象に、1日目、15日目及び26週目の3回、本剤300mg又はプラセボを静脈内投与する二重盲検プラセボ対照試験を実施した。本剤の3回目の投与後、6ヵ月に1回の間隔で静脈内投与が行われた。二重盲検プラセボ対照試験の結果、主要評価項目である、治療を要し、かつ、判定委員会(AC)で判定されたフレア(再燃)注2)が最初に治療されるまでの日数で定義されるフレア発現までの期間は次のとおりであった。
注1)無作為化前に最大60mg/日(プレドニゾロン換算、以下同様)のステロイドが投与され、無作為化までに20mg/日まで減量できた患者を対象とした。無作為化後は、ステロイドを1~2週は20mg/日、3~4週は15mg/日、5~6週は10mg/日、7~8週は5mg/日と減量し、8週終了時点で投与終了することとされた。ただし、副腎不全又はステロイド漸減不耐により漸減が不可能な場合には、2.5mg/日以下のステロイド投与が許容された。
注2)2019年ACR/EULAR IgG4関連疾患分類基準に準じた基準が設定された。
表2.主要評価項目であるACで判定されたフレア発現までの期間の主要解析
<<表省略>>
図5.ACで判定されたフレア発現までの期間のKaplan Meierプロット
<<図省略>>
また、投与開始後52週までの本剤群での有害事象発現頻度は97.1%(66/68例)であり、プラセボ群の発現頻度98.5%(66/67例)と同程度であった。本剤群で認められた主な有害事象は、COVID-19 23.5%(16/68例)、リンパ球減少症16.2%(11/68例)、尿路感染11.8%(8/68例)であった。
薬効薬理
18.1 作用機序
イネビリズマブはヒトCD19に特異的に結合し、抗体依存性細胞傷害(ADCC)活性によりCD19陽性B細胞を枯渇させる。
18.2 薬理作用
18.2.1 CD19に対する結合作用
イネビリズマブとアミノ酸一次配列が同一な16C4抗体のヒトCD19に対するEC50は63.9ng/mLであった(in vitro)。
18.2.2 抗体依存性細胞傷害作用(ADCC)
イネビリズマブはCD19陽性細胞に対してADCC活性を示した(in vitro)。
18.2.3 B細胞減少作用
イネビリズマブはヒトCD19トランスジェニックマウス血液中及び組織中のB細胞を減少させた(in vivo)。
18.2.4 形質細胞減少作用及びIgG低下作用
イネビリズマブは、実験的自己免疫性脳脊髄炎を誘発させたヒトCD19トランスジェニックマウス組織中の形質細胞を減少させ、総IgG及びミエリンオリゴデンドロサイト糖タンパク質特異的IgG濃度を低下させた(in vivo)。
よく一緒に見られている薬
医師の処方により使用する医薬品。
