ビラフトビカプセル50mg
医療用
医療用医薬品:
医師の処方により使用する医薬品
医師の処方により使用する医薬品
- 収載区分
- 銘柄別収載
- 先発・後発情報
- 先発品(後発品なし)
- オーソライズド
ジェネリック - -
- 一般名
- エンコラフェニブカプセル
- 英名(商品名)
- Braftovi
- 規格
- 50mg1カプセル
- 薬価
- 3,239.60
- メーカー名
- 小野薬品
- 規制区分
- 劇薬
- 長期投与制限
- -
- 標榜薬効
- 抗悪性腫瘍薬〔BRAF阻害薬〕
- 色
- 赤褐:薄黄赤
- 識別コード
- (本体)@ LGX 50mg (被包)@ (被包)ono (被包)@ BRAFTOVI 50mg @LGX 50mg (被包)ono BRAFTOVI 50mg @LGX 50mg
- [@: メーカーロゴ]
- 添付文書
-
PDF 2025年11月改訂(第7版)
- 告示日
- 2019年2月25日
- 経過措置期限
- -
- 医薬品マスタに反映
- 2019年3月版
- 医薬品マスタ削除予定
- -
- 運転注意
- 情報なし(使用の適否を判断するものではありません)
- ドーピング
- 禁止物質なし(使用の適否を判断するものではありません)
- CP換算
- -
- 長期収載品選定療養
- -
[識別コードの表記 @: メーカーロゴ]
外形画像
改訂情報
2025年12月10日 DSU No.341 【その他】
【5.効能又は効果に関連する注意】(一部改訂)
〈BRAF遺伝子変異を有する治癒切除不能な進行・再発の結腸・直腸癌〉
「17.臨床成績」の項の内容を熟知し、本剤の有効性及び安全性を十分に理解した上で、適応患者の選択を行うこと。
【5.効能又は効果に関連する注意】(一部改訂)
本剤の術後補助療法における有効性及び安全性は確立していない。
【5.効能又は効果に関連する注意】(削除)
〈がん化学療法後に増悪したBRAF遺伝子変異を有する治癒切除不能な進行・再発の結腸・直腸癌〉
本剤の一次治療における有効性及び安全性は確立していない。
【6.用法及び用量】(一部改訂)
〈BRAF遺伝子変異を有する治癒切除不能な進行・再発の結腸・直腸癌〉
セツキシマブ(遺伝子組換え)及び他の抗悪性腫瘍剤との併用、又はセツキシマブ(遺伝子組換え)との併用において、通常、成人にはエンコラフェニブとして300mgを1日1回経口投与する。なお、患者の状態により適宜減量する。
【7.用法及び用量に関連する注意】(一部改訂)
〈BRAF遺伝子変異を有する治癒切除不能な進行・再発の結腸・直腸癌〉
本剤投与により副作用が発現した場合には、下記の基準を参考に、本剤を休薬、減量又は中止すること。
【7.用法及び用量に関連する注意】(追記)
併用する全ての抗悪性腫瘍剤を休薬又は中止した場合には、本剤をそれぞれ休薬又は中止すること。
【7.用法及び用量に関連する注意】(一部改訂)
併用する他の抗悪性腫瘍剤は、「17.臨床成績」の項の内容を熟知し、選択すること。
【7.用法及び用量に関連する注意】(追記)
化学療法歴のない患者に対するセツキシマブ(遺伝子組換え)、フルオロウラシル及びオキサリプラチンとの併用以外での有効性及び安全性は確立していない。
【7.用法及び用量に関連する注意】(追記)
がん化学療法後に増悪した患者に対して本剤を投与する場合には、関連学会の最新のガイドライン等を参考にした上で、患者の状態に応じて、ビニメチニブの併用の必要性を判断すること。
【7.用法及び用量に関連する注意】(追記)
副作用発現時の用量調節基準
(セツキシマブ(遺伝子組換え)、フルオロウラシル及びオキサリプラチンとの併用時)


※6:GradeはNCI-CTCAEに準じる。
【7.用法及び用量に関連する注意】(削除)
〈がん化学療法後に増悪したBRAF遺伝子変異を有する治癒切除不能な進行・再発の結腸・直腸癌〉
ビニメチニブ及びセツキシマブ(遺伝子組換え)との併用において、ビニメチニブ及びセツキシマブ(遺伝子組換え)の両剤を休薬又は中止した場合には、本剤をそれぞれ休薬又は中止すること。
【7.用法及び用量に関連する注意】(削除)
セツキシマブ(遺伝子組換え)との併用において、セツキシマブ(遺伝子組換え)を休薬又は中止した場合には、本剤をそれぞれ休薬又は中止すること。
【11.2その他の副作用】(一部改訂)
【15.2非臨床試験に基づく情報】(追記)
変異型RASを伴う野生型BRAF細胞をBRAF阻害剤で処理することにより、MAPKシグナル伝達の活性化が示されている。
効能効果
1). BRAF遺伝子変異を有する根治切除不能な悪性黒色腫。
2). BRAF遺伝子変異を有する治癒切除不能な進行・再発の結腸癌、BRAF遺伝子変異を有する治癒切除不能な進行・再発の直腸癌。
3). がん化学療法後に増悪したBRAF遺伝子変異を有する根治切除不能な甲状腺癌。
4). BRAF遺伝子変異を有する根治切除不能な甲状腺未分化癌。
(効能又は効果に関連する注意)
5.1. 〈効能共通〉十分な経験を有する病理医又は検査施設における検査により、BRAF遺伝子変異が確認された患者に投与すること(検査にあたっては、承認された体外診断用医薬品又は医療機器を用いること)。なお、承認された体外診断用医薬品又は医療機器に関する情報については、次のウェブサイトから入手可能である:
https://www.pmda.go.jp/review-services/drug-reviews/review-information/cd/0001.html。
5.2. 〈BRAF遺伝子変異を有する根治切除不能な悪性黒色腫〉「17.臨床成績」の項の内容を熟知し、本剤の有効性及び安全性を十分に理解した上で、適応患者の選択を行うこと〔17.1.1参照〕。
5.3. 〈BRAF遺伝子変異を有する根治切除不能な悪性黒色腫〉本剤の術後補助療法における有効性及び安全性は確立していない。
5.4. 〈BRAF遺伝子変異を有する治癒切除不能な進行・再発の結腸・直腸癌〉「17.臨床成績」の項の内容を熟知し、本剤の有効性及び安全性を十分に理解した上で、適応患者の選択を行うこと〔17.1.2、17.1.3参照〕。
5.5. 〈BRAF遺伝子変異を有する治癒切除不能な進行・再発の結腸・直腸癌〉本剤の術後補助療法における有効性及び安全性は確立していない。
5.6. 〈がん化学療法後に増悪したBRAF遺伝子変異を有する根治切除不能な甲状腺癌〉がん化学療法後に増悪したBRAF遺伝子変異を有する根治切除不能な甲状腺癌の場合、放射性ヨウ素による治療の適応となる患者においては、当該治療を優先すること。
5.7. 〈がん化学療法後に増悪したBRAF遺伝子変異を有する根治切除不能な甲状腺癌〉臨床試験に組み入れられた患者の病理組織型等について、「17.臨床成績」の項の内容を熟知し、本剤の有効性及び安全性を十分に理解した上で、適応患者の選択を行うこと〔17.1.4参照〕。
用法用量
〈BRAF遺伝子変異を有する根治切除不能な悪性黒色腫、がん化学療法後に増悪したBRAF遺伝子変異を有する根治切除不能な甲状腺癌、BRAF遺伝子変異を有する根治切除不能な甲状腺未分化癌〉
ビニメチニブとの併用において、通常、成人にはエンコラフェニブとして450mgを1日1回経口投与する。なお、患者の状態により適宜減量する。
〈BRAF遺伝子変異を有する治癒切除不能な進行・再発の結腸・直腸癌〉
セツキシマブ(遺伝子組換え)及び他の抗悪性腫瘍剤との併用、又はセツキシマブ(遺伝子組換え)との併用において、通常、成人にはエンコラフェニブとして300mgを1日1回経口投与する。なお、患者の状態により適宜減量する。
(用法及び用量に関連する注意)
7.1. 〈BRAF遺伝子変異を有する根治切除不能な悪性黒色腫、がん化学療法後に増悪したBRAF遺伝子変異を有する根治切除不能な甲状腺癌、BRAF遺伝子変異を有する根治切除不能な甲状腺未分化癌〉本剤投与により副作用が発現した場合には、次記の基準を参考に、本剤を休薬、減量又は中止すること。
7.2. 〈BRAF遺伝子変異を有する根治切除不能な悪性黒色腫、がん化学療法後に増悪したBRAF遺伝子変異を有する根治切除不能な甲状腺癌、BRAF遺伝子変異を有する根治切除不能な甲状腺未分化癌〉本剤単独投与時の忍容性を検討した臨床試験では、1日1回450mg投与は本剤の最大耐用量を上回る可能性が示唆されているので、ビニメチニブを休薬又は中止した場合には、本剤の減量を考慮するとともに、患者の状態を慎重に観察し、副作用の発現に十分注意すること〔17.1.1参照〕。
[副作用発現時の用量調節基準]
1). 〈BRAF遺伝子変異を有する根治切除不能な悪性黒色腫、がん化学療法後に増悪したBRAF遺伝子変異を有する根治切除不能な甲状腺癌、BRAF遺伝子変異を有する根治切除不能な甲状腺未分化癌〉網膜疾患、ぶどう膜炎:
①. 〈BRAF遺伝子変異を有する根治切除不能な悪性黒色腫、がん化学療法後に増悪したBRAF遺伝子変異を有する根治切除不能な甲状腺癌、BRAF遺伝子変異を有する根治切除不能な甲状腺未分化癌〉Grade2の網膜疾患、Grade2のぶどう膜炎:Grade1以下に回復するまで休薬し、再開する場合、同量又は1段階減量して投与。
②. 〈BRAF遺伝子変異を有する根治切除不能な悪性黒色腫、がん化学療法後に増悪したBRAF遺伝子変異を有する根治切除不能な甲状腺癌、BRAF遺伝子変異を有する根治切除不能な甲状腺未分化癌〉Grade3の網膜疾患、Grade3のぶどう膜炎:Grade2以下に回復するまで休薬し、再開する場合、1段階減量して投与し、Grade3が継続する場合、投与中止。
③. 〈BRAF遺伝子変異を有する根治切除不能な悪性黒色腫、がん化学療法後に増悪したBRAF遺伝子変異を有する根治切除不能な甲状腺癌、BRAF遺伝子変異を有する根治切除不能な甲状腺未分化癌〉Grade4の網膜疾患、Grade4のぶどう膜炎:投与中止。
2). 〈BRAF遺伝子変異を有する根治切除不能な悪性黒色腫、がん化学療法後に増悪したBRAF遺伝子変異を有する根治切除不能な甲状腺癌、BRAF遺伝子変異を有する根治切除不能な甲状腺未分化癌〉網膜静脈閉塞:Grade1以上の網膜静脈閉塞:投与中止。
3). 〈BRAF遺伝子変異を有する根治切除不能な悪性黒色腫、がん化学療法後に増悪したBRAF遺伝子変異を有する根治切除不能な甲状腺癌、BRAF遺伝子変異を有する根治切除不能な甲状腺未分化癌〉眼障害(前記以外):
①. 〈BRAF遺伝子変異を有する根治切除不能な悪性黒色腫、がん化学療法後に増悪したBRAF遺伝子変異を有する根治切除不能な甲状腺癌、BRAF遺伝子変異を有する根治切除不能な甲状腺未分化癌〉Grade3の眼障害:Grade1以下に回復するまで休薬し、28日以内で回復し再開する場合、1段階減量して投与し、28日以内で回復しない場合、投与中止。
②. 〈BRAF遺伝子変異を有する根治切除不能な悪性黒色腫、がん化学療法後に増悪したBRAF遺伝子変異を有する根治切除不能な甲状腺癌、BRAF遺伝子変異を有する根治切除不能な甲状腺未分化癌〉Grade4の眼障害:投与中止。
4). 〈BRAF遺伝子変異を有する根治切除不能な悪性黒色腫、がん化学療法後に増悪したBRAF遺伝子変異を有する根治切除不能な甲状腺癌、BRAF遺伝子変異を有する根治切除不能な甲状腺未分化癌〉AST増加、ALT増加:
①. 〈BRAF遺伝子変異を有する根治切除不能な悪性黒色腫、がん化学療法後に増悪したBRAF遺伝子変異を有する根治切除不能な甲状腺癌、BRAF遺伝子変異を有する根治切除不能な甲状腺未分化癌〉Grade2のAST増加<血清ビリルビン上昇を伴わない場合>、Grade2のALT増加<血清ビリルビン上昇を伴わない場合>:14日を超えて継続する場合、Grade1以下に回復するまで休薬し、再開する場合、同量で投与(ただし、再発した場合、休薬し回復後に1段階減量して投与)。
②. 〈BRAF遺伝子変異を有する根治切除不能な悪性黒色腫、がん化学療法後に増悪したBRAF遺伝子変異を有する根治切除不能な甲状腺癌、BRAF遺伝子変異を有する根治切除不能な甲状腺未分化癌〉Grade2のAST増加<血清ビリルビン上昇を伴う場合>、Grade2のALT増加<血清ビリルビン上昇を伴う場合>:Grade1以下に回復するまで休薬し、7日以内で回復し再開する場合、1段階減量して投与し、7日以内で回復しない場合、投与中止。
③. 〈BRAF遺伝子変異を有する根治切除不能な悪性黒色腫、がん化学療法後に増悪したBRAF遺伝子変異を有する根治切除不能な甲状腺癌、BRAF遺伝子変異を有する根治切除不能な甲状腺未分化癌〉Grade3のAST増加<血清ビリルビン上昇を伴わない場合>、Grade3のALT増加<血清ビリルビン上昇を伴わない場合>:Grade1以下に回復するまで休薬し、14日以内で回復し再開する場合、同量で投与し、14日超で回復し再開する場合、1段階減量して投与。
④. 〈BRAF遺伝子変異を有する根治切除不能な悪性黒色腫、がん化学療法後に増悪したBRAF遺伝子変異を有する根治切除不能な甲状腺癌、BRAF遺伝子変異を有する根治切除不能な甲状腺未分化癌〉Grade3のAST増加<血清ビリルビン上昇を伴う場合>、Grade3のALT増加<血清ビリルビン上昇を伴う場合>及びGrade4のAST増加、Grade4のALT増加:投与中止。
5). 〈BRAF遺伝子変異を有する根治切除不能な悪性黒色腫、がん化学療法後に増悪したBRAF遺伝子変異を有する根治切除不能な甲状腺癌、BRAF遺伝子変異を有する根治切除不能な甲状腺未分化癌〉血清CK上昇:Grade3-4の血清CK上昇<血清クレアチニン上昇を伴う場合>:Grade1以下に回復するまで休薬し、28日以内で回復し再開する場合、1段階減量して投与し、28日以内で回復しない場合、投与中止。
6). 〈BRAF遺伝子変異を有する根治切除不能な悪性黒色腫、がん化学療法後に増悪したBRAF遺伝子変異を有する根治切除不能な甲状腺癌、BRAF遺伝子変異を有する根治切除不能な甲状腺未分化癌〉心電図QT延長:
①. 〈BRAF遺伝子変異を有する根治切除不能な悪性黒色腫、がん化学療法後に増悪したBRAF遺伝子変異を有する根治切除不能な甲状腺癌、BRAF遺伝子変異を有する根治切除不能な甲状腺未分化癌〉500msを超えるQTc値が認められかつ投与前からの変化が60ms以下の場合:QTc値が500msを下回るまで休薬し、再開する場合、1段階減量して投与(ただし、再発した場合、投与中止)。
②. 〈BRAF遺伝子変異を有する根治切除不能な悪性黒色腫、がん化学療法後に増悪したBRAF遺伝子変異を有する根治切除不能な甲状腺癌、BRAF遺伝子変異を有する根治切除不能な甲状腺未分化癌〉500msを超えるQTc値が認められかつ投与前からの変化が60ms超の場合:投与中止。
7). 〈BRAF遺伝子変異を有する根治切除不能な悪性黒色腫、がん化学療法後に増悪したBRAF遺伝子変異を有する根治切除不能な甲状腺癌、BRAF遺伝子変異を有する根治切除不能な甲状腺未分化癌〉皮膚炎:
①. 〈BRAF遺伝子変異を有する根治切除不能な悪性黒色腫、がん化学療法後に増悪したBRAF遺伝子変異を有する根治切除不能な甲状腺癌、BRAF遺伝子変異を有する根治切除不能な甲状腺未分化癌〉Grade2の皮膚炎:症状が継続又は悪化する場合、Grade1以下に回復するまで休薬し、再開する場合、同量で投与。
②. 〈BRAF遺伝子変異を有する根治切除不能な悪性黒色腫、がん化学療法後に増悪したBRAF遺伝子変異を有する根治切除不能な甲状腺癌、BRAF遺伝子変異を有する根治切除不能な甲状腺未分化癌〉Grade3の皮膚炎:Grade1以下に回復するまで休薬し、再開する場合、同量で投与(ただし、再発した場合、休薬し回復後に1段階減量して投与)。
③. 〈BRAF遺伝子変異を有する根治切除不能な悪性黒色腫、がん化学療法後に増悪したBRAF遺伝子変異を有する根治切除不能な甲状腺癌、BRAF遺伝子変異を有する根治切除不能な甲状腺未分化癌〉Grade4の皮膚炎:投与中止。
8). 〈BRAF遺伝子変異を有する根治切除不能な悪性黒色腫、がん化学療法後に増悪したBRAF遺伝子変異を有する根治切除不能な甲状腺癌、BRAF遺伝子変異を有する根治切除不能な甲状腺未分化癌〉手掌・足底発赤知覚不全症候群:
①. 〈BRAF遺伝子変異を有する根治切除不能な悪性黒色腫、がん化学療法後に増悪したBRAF遺伝子変異を有する根治切除不能な甲状腺癌、BRAF遺伝子変異を有する根治切除不能な甲状腺未分化癌〉Grade2の手掌・足底発赤知覚不全症候群:14日を超えて継続する場合、Grade1以下に回復するまで休薬し、再開する場合、同量で投与(ただし、再発した場合、休薬し回復後に1段階減量して投与することを考慮)。
②. 〈BRAF遺伝子変異を有する根治切除不能な悪性黒色腫、がん化学療法後に増悪したBRAF遺伝子変異を有する根治切除不能な甲状腺癌、BRAF遺伝子変異を有する根治切除不能な甲状腺未分化癌〉Grade3の手掌・足底発赤知覚不全症候群:Grade1以下に回復するまで休薬し、再開する場合、1段階減量して投与(ただし、再発を繰り返す場合、1段階減量して投与又は投与中止することも考慮)。
9). 〈BRAF遺伝子変異を有する根治切除不能な悪性黒色腫、がん化学療法後に増悪したBRAF遺伝子変異を有する根治切除不能な甲状腺癌、BRAF遺伝子変異を有する根治切除不能な甲状腺未分化癌〉前記以外の副作用:
①. 〈BRAF遺伝子変異を有する根治切除不能な悪性黒色腫、がん化学療法後に増悪したBRAF遺伝子変異を有する根治切除不能な甲状腺癌、BRAF遺伝子変異を有する根治切除不能な甲状腺未分化癌〉Grade2の副作用:Grade2が継続する場合、休薬又は減量を考慮。
②. 〈BRAF遺伝子変異を有する根治切除不能な悪性黒色腫、がん化学療法後に増悪したBRAF遺伝子変異を有する根治切除不能な甲状腺癌、BRAF遺伝子変異を有する根治切除不能な甲状腺未分化癌〉Grade3の副作用:Grade1以下に回復するまで休薬を考慮し、28日以内で回復し再開する場合、1段階減量して投与することを考慮。
③. 〈BRAF遺伝子変異を有する根治切除不能な悪性黒色腫、がん化学療法後に増悪したBRAF遺伝子変異を有する根治切除不能な甲状腺癌、BRAF遺伝子変異を有する根治切除不能な甲状腺未分化癌〉Grade4の副作用:投与中止。
GradeはNCI-CTCAEに準じる。
7.3. 〈BRAF遺伝子変異を有する根治切除不能な悪性黒色腫〉本剤を減量して投与を継続する場合には、次記の基準を参考にすること。
[減量して投与を継続する場合の投与量]
1). 〈BRAF遺伝子変異を有する根治切除不能な悪性黒色腫〉通常投与量:450mg1日1回。
2). 〈BRAF遺伝子変異を有する根治切除不能な悪性黒色腫〉1段階減量:300mg1日1回。
3). 〈BRAF遺伝子変異を有する根治切除不能な悪性黒色腫〉2段階減量:200mg1日1回。
4). 〈BRAF遺伝子変異を有する根治切除不能な悪性黒色腫〉3段階減量:投与中止。
〈BRAF遺伝子変異を有する根治切除不能な悪性黒色腫〉減量を要した副作用がGrade1以下に回復し、他に合併する副作用がない場合には、減量時と逆の段階を経て増量可能。
7.4. 〈がん化学療法後に増悪したBRAF遺伝子変異を有する根治切除不能な甲状腺癌、BRAF遺伝子変異を有する根治切除不能な甲状腺未分化癌〉本剤を減量して投与を継続する場合には、次記の基準を参考にすること。
[減量して投与を継続する場合の投与量]
1). 〈がん化学療法後に増悪したBRAF遺伝子変異を有する根治切除不能な甲状腺癌、BRAF遺伝子変異を有する根治切除不能な甲状腺未分化癌〉通常投与量:450mg1日1回。
2). 〈がん化学療法後に増悪したBRAF遺伝子変異を有する根治切除不能な甲状腺癌、BRAF遺伝子変異を有する根治切除不能な甲状腺未分化癌〉1段階減量:300mg1日1回。
3). 〈がん化学療法後に増悪したBRAF遺伝子変異を有する根治切除不能な甲状腺癌、BRAF遺伝子変異を有する根治切除不能な甲状腺未分化癌〉2段階減量:225mg1日1回。
4). 〈がん化学療法後に増悪したBRAF遺伝子変異を有する根治切除不能な甲状腺癌、BRAF遺伝子変異を有する根治切除不能な甲状腺未分化癌〉3段階減量:投与中止。
〈がん化学療法後に増悪したBRAF遺伝子変異を有する根治切除不能な甲状腺癌、BRAF遺伝子変異を有する根治切除不能な甲状腺未分化癌〉減量を要した副作用がGrade1以下に回復し、他に合併する副作用がない場合には、減量時と逆の段階を経て増量可能。
7.5. 〈BRAF遺伝子変異を有する治癒切除不能な進行・再発の結腸・直腸癌〉本剤投与により副作用が発現した場合には、次記の基準を参考に、本剤を休薬、減量又は中止すること。
7.6. 〈BRAF遺伝子変異を有する治癒切除不能な進行・再発の結腸・直腸癌〉併用する全ての抗悪性腫瘍剤を休薬又は中止した場合には、本剤をそれぞれ休薬又は中止すること。
7.7. 〈BRAF遺伝子変異を有する治癒切除不能な進行・再発の結腸・直腸癌〉併用する他の抗悪性腫瘍剤は、「17.臨床成績」の項の内容を熟知し、選択すること〔17.1.2、17.1.3参照〕。
7.8. 〈BRAF遺伝子変異を有する治癒切除不能な進行・再発の結腸・直腸癌〉化学療法歴のない結腸・直腸癌患者に対するセツキシマブ(遺伝子組換え)、フルオロウラシル及びオキサリプラチンとの併用以外での有効性及び安全性は確立していない。
7.9. 〈BRAF遺伝子変異を有する治癒切除不能な進行・再発の結腸・直腸癌〉がん化学療法後に増悪した結腸・直腸癌患者に対して本剤を投与する場合には、関連学会の最新のガイドライン等を参考にした上で、患者の状態に応じて、ビニメチニブの併用の必要性を判断すること。
[減量して投与を継続する場合の投与量]
1). 〈BRAF遺伝子変異を有する治癒切除不能な進行・再発の結腸・直腸癌〉通常投与量:300mg1日1回。
2). 〈BRAF遺伝子変異を有する治癒切除不能な進行・再発の結腸・直腸癌〉1段階減量:225mg1日1回。
3). 〈BRAF遺伝子変異を有する治癒切除不能な進行・再発の結腸・直腸癌〉2段階減量:150mg1日1回。
4). 〈BRAF遺伝子変異を有する治癒切除不能な進行・再発の結腸・直腸癌〉3段階減量:投与中止。
〈BRAF遺伝子変異を有する治癒切除不能な進行・再発の結腸・直腸癌〉減量を要した副作用がGrade1以下に回復し、他に合併する副作用がない場合には、減量時と逆の段階を経て増量可能。
[副作用発現時の用量調節基準(セツキシマブ(遺伝子組換え)との併用、又はセツキシマブ(遺伝子組換え)及びビニメチニブとの併用時)]
1). 〈BRAF遺伝子変異を有する治癒切除不能な進行・再発の結腸・直腸癌〉網膜疾患、ぶどう膜炎:
①. 〈セツキシマブ(遺伝子組換え)との併用、又はセツキシマブ(遺伝子組換え)及びビニメチニブとの併用時〉〈BRAF遺伝子変異を有する治癒切除不能な進行・再発の結腸・直腸癌〉Grade2の網膜疾患、Grade2のぶどう膜炎:Grade1以下に回復するまで休薬し、再開する場合、同量又は1段階減量して投与。
②. 〈セツキシマブ(遺伝子組換え)との併用、又はセツキシマブ(遺伝子組換え)及びビニメチニブとの併用時〉〈BRAF遺伝子変異を有する治癒切除不能な進行・再発の結腸・直腸癌〉Grade3の網膜疾患、Grade3のぶどう膜炎:Grade2以下に回復するまで休薬し、再開する場合、1段階減量して投与し、Grade3が継続する場合、投与中止。
③. 〈セツキシマブ(遺伝子組換え)との併用、又はセツキシマブ(遺伝子組換え)及びビニメチニブとの併用時〉〈BRAF遺伝子変異を有する治癒切除不能な進行・再発の結腸・直腸癌〉Grade4の網膜疾患、Grade4のぶどう膜炎:投与中止。
2). 〈セツキシマブ(遺伝子組換え)との併用、又はセツキシマブ(遺伝子組換え)及びビニメチニブとの併用時〉〈BRAF遺伝子変異を有する治癒切除不能な進行・再発の結腸・直腸癌〉網膜静脈閉塞:Grade1以上の網膜静脈閉塞:投与中止。
3). 〈BRAF遺伝子変異を有する治癒切除不能な進行・再発の結腸・直腸癌〉眼障害(前記以外):
①. 〈セツキシマブ(遺伝子組換え)との併用、又はセツキシマブ(遺伝子組換え)及びビニメチニブとの併用時〉〈BRAF遺伝子変異を有する治癒切除不能な進行・再発の結腸・直腸癌〉Grade3の眼障害:Grade1以下に回復するまで休薬し、21日以内で回復し再開する場合、1段階減量して投与し、21日以内で回復しない場合、投与中止。
②. 〈セツキシマブ(遺伝子組換え)との併用、又はセツキシマブ(遺伝子組換え)及びビニメチニブとの併用時〉〈BRAF遺伝子変異を有する治癒切除不能な進行・再発の結腸・直腸癌〉Grade4の眼障害:投与中止。
4). 〈BRAF遺伝子変異を有する治癒切除不能な進行・再発の結腸・直腸癌〉AST増加、ALT増加:
①. 〈セツキシマブ(遺伝子組換え)との併用、又はセツキシマブ(遺伝子組換え)及びビニメチニブとの併用時〉〈BRAF遺伝子変異を有する治癒切除不能な進行・再発の結腸・直腸癌〉Grade2のAST増加<血清ビリルビン上昇を伴わない場合>、Grade2のALT増加<血清ビリルビン上昇を伴わない場合>:14日を超えて継続する場合、Grade1以下に回復するまで休薬し、再開する場合、同量で投与(ただし、再発した場合、休薬し回復後に1段階減量して投与)。
②. 〈セツキシマブ(遺伝子組換え)との併用、又はセツキシマブ(遺伝子組換え)及びビニメチニブとの併用時〉〈BRAF遺伝子変異を有する治癒切除不能な進行・再発の結腸・直腸癌〉Grade2のAST増加<血清ビリルビン上昇を伴う場合>、Grade2のALT増加<血清ビリルビン上昇を伴う場合>:Grade1以下に回復するまで休薬し、7日以内で回復し再開する場合、1段階減量して投与し、7日以内で回復しない場合、投与中止。
③. 〈セツキシマブ(遺伝子組換え)との併用、又はセツキシマブ(遺伝子組換え)及びビニメチニブとの併用時〉〈BRAF遺伝子変異を有する治癒切除不能な進行・再発の結腸・直腸癌〉Grade3のAST増加<血清ビリルビン上昇を伴わない場合>、Grade3のALT増加<血清ビリルビン上昇を伴わない場合>:Grade1以下に回復するまで休薬し、14日以内で回復し再開する場合、同量で投与し、14日超で回復し再開する場合、1段階減量して投与。
④. 〈セツキシマブ(遺伝子組換え)との併用、又はセツキシマブ(遺伝子組換え)及びビニメチニブとの併用時〉〈BRAF遺伝子変異を有する治癒切除不能な進行・再発の結腸・直腸癌〉Grade3のAST増加<血清ビリルビン上昇を伴う場合>、Grade3のALT増加<血清ビリルビン上昇を伴う場合>及びGrade4のAST増加、Grade4のALT増加:投与中止。
5). 〈セツキシマブ(遺伝子組換え)との併用、又はセツキシマブ(遺伝子組換え)及びビニメチニブとの併用時〉〈BRAF遺伝子変異を有する治癒切除不能な進行・再発の結腸・直腸癌〉血清CK上昇:Grade3-4の血清CK上昇<血清クレアチニン上昇を伴う場合>:Grade1以下に回復するまで休薬し、21日以内で回復し再開する場合、1段階減量して投与し、21日以内で回復しない場合、投与中止。
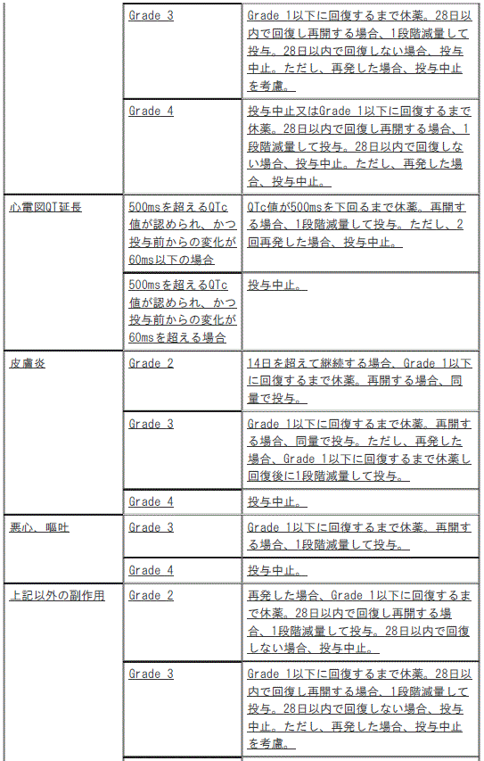
6). 〈BRAF遺伝子変異を有する治癒切除不能な進行・再発の結腸・直腸癌〉心電図QT延長:
①. 〈セツキシマブ(遺伝子組換え)との併用、又はセツキシマブ(遺伝子組換え)及びビニメチニブとの併用時〉〈BRAF遺伝子変異を有する治癒切除不能な進行・再発の結腸・直腸癌〉500msを超えるQTc値が認められかつ投与前からの変化が60ms以下の場合:QTc値が500msを下回るまで休薬し、再開する場合、1段階減量して投与(ただし、再発した場合、投与中止)。
②. 〈セツキシマブ(遺伝子組換え)との併用、又はセツキシマブ(遺伝子組換え)及びビニメチニブとの併用時〉〈BRAF遺伝子変異を有する治癒切除不能な進行・再発の結腸・直腸癌〉500msを超えるQTc値が認められかつ投与前からの変化が60ms超の場合:投与中止。
7). 〈BRAF遺伝子変異を有する治癒切除不能な進行・再発の結腸・直腸癌〉皮膚炎:
①. 〈セツキシマブ(遺伝子組換え)との併用、又はセツキシマブ(遺伝子組換え)及びビニメチニブとの併用時〉〈BRAF遺伝子変異を有する治癒切除不能な進行・再発の結腸・直腸癌〉Grade2の皮膚炎:症状が継続又は悪化する場合、Grade1以下に回復するまで休薬し、再開する場合、同量で投与。
②. 〈セツキシマブ(遺伝子組換え)との併用、又はセツキシマブ(遺伝子組換え)及びビニメチニブとの併用時〉〈BRAF遺伝子変異を有する治癒切除不能な進行・再発の結腸・直腸癌〉Grade3の皮膚炎:Grade1以下に回復するまで休薬し、再開する場合、同量で投与(ただし、再発した場合、休薬し回復後に1段階減量して投与)。
③. 〈セツキシマブ(遺伝子組換え)との併用、又はセツキシマブ(遺伝子組換え)及びビニメチニブとの併用時〉〈BRAF遺伝子変異を有する治癒切除不能な進行・再発の結腸・直腸癌〉Grade4の皮膚炎:投与中止。
8). 〈BRAF遺伝子変異を有する治癒切除不能な進行・再発の結腸・直腸癌〉手掌・足底発赤知覚不全症候群:
①. 〈セツキシマブ(遺伝子組換え)との併用、又はセツキシマブ(遺伝子組換え)及びビニメチニブとの併用時〉〈BRAF遺伝子変異を有する治癒切除不能な進行・再発の結腸・直腸癌〉Grade2の手掌・足底発赤知覚不全症候群:14日を超えて継続する場合、Grade1以下に回復するまで休薬し、再開する場合、同量で投与(ただし、再発した場合、休薬し回復後に1段階減量して投与することを考慮)。
②. 〈セツキシマブ(遺伝子組換え)との併用、又はセツキシマブ(遺伝子組換え)及びビニメチニブとの併用時〉〈BRAF遺伝子変異を有する治癒切除不能な進行・再発の結腸・直腸癌〉Grade3の手掌・足底発赤知覚不全症候群:Grade1以下に回復するまで休薬し、再開する場合、1段階減量して投与(ただし、再発を繰り返す場合、1段階減量して投与又は投与中止することも考慮)。
9). 〈BRAF遺伝子変異を有する治癒切除不能な進行・再発の結腸・直腸癌〉前記以外の副作用:
①. 〈セツキシマブ(遺伝子組換え)との併用、又はセツキシマブ(遺伝子組換え)及びビニメチニブとの併用時〉〈BRAF遺伝子変異を有する治癒切除不能な進行・再発の結腸・直腸癌〉Grade2の副作用:Grade2が継続する場合、休薬又は減量を考慮。
②. 〈セツキシマブ(遺伝子組換え)との併用、又はセツキシマブ(遺伝子組換え)及びビニメチニブとの併用時〉〈BRAF遺伝子変異を有する治癒切除不能な進行・再発の結腸・直腸癌〉Grade3の副作用:Grade1以下に回復するまで休薬を考慮し、21日以内で回復し再開する場合、1段階減量して投与することを考慮。
③. 〈セツキシマブ(遺伝子組換え)との併用、又はセツキシマブ(遺伝子組換え)及びビニメチニブとの併用時〉〈BRAF遺伝子変異を有する治癒切除不能な進行・再発の結腸・直腸癌〉Grade4の副作用:投与中止。
GradeはNCI-CTCAEに準じる。
[副作用発現時の用量調節基準(セツキシマブ(遺伝子組換え)、フルオロウラシル及びオキサリプラチンとの併用時)]
1). 〈BRAF遺伝子変異を有する治癒切除不能な進行・再発の結腸・直腸癌〉ぶどう膜炎:
①. 〈セツキシマブ(遺伝子組換え)、フルオロウラシル及びオキサリプラチンとの併用時〉〈BRAF遺伝子変異を有する治癒切除不能な進行・再発の結腸・直腸癌〉Grade1のぶどう膜炎:ぶどう膜炎に対する治療に反応しない場合、回復するまで休薬し、42日以内で回復し再開する場合、同量で投与し、42日以内で回復しない場合、投与中止。
②. 〈セツキシマブ(遺伝子組換え)、フルオロウラシル及びオキサリプラチンとの併用時〉〈BRAF遺伝子変異を有する治癒切除不能な進行・再発の結腸・直腸癌〉Grade2のぶどう膜炎:ぶどう膜炎に対する治療に反応しない場合、Grade1以下に回復するまで休薬し、42日以内で回復し再開する場合、1段階減量して投与し、42日以内で回復しない場合、投与中止。
③. 〈セツキシマブ(遺伝子組換え)、フルオロウラシル及びオキサリプラチンとの併用時〉〈BRAF遺伝子変異を有する治癒切除不能な進行・再発の結腸・直腸癌〉Grade3のぶどう膜炎:Grade1以下に回復するまで休薬し、42日以内で回復し再開する場合、1段階減量して投与し、42日以内で回復しない場合、投与中止。
④. 〈セツキシマブ(遺伝子組換え)、フルオロウラシル及びオキサリプラチンとの併用時〉〈BRAF遺伝子変異を有する治癒切除不能な進行・再発の結腸・直腸癌〉Grade4のぶどう膜炎:投与中止。
2). 〈BRAF遺伝子変異を有する治癒切除不能な進行・再発の結腸・直腸癌〉AST増加、ALT増加:
①. 〈セツキシマブ(遺伝子組換え)、フルオロウラシル及びオキサリプラチンとの併用時〉〈BRAF遺伝子変異を有する治癒切除不能な進行・再発の結腸・直腸癌〉Grade2のAST増加、Grade2のALT増加:28日を超えて継続する場合、Grade1以下に回復するまで休薬し、再開する場合、同量で投与。
②. 〈セツキシマブ(遺伝子組換え)、フルオロウラシル及びオキサリプラチンとの併用時〉〈BRAF遺伝子変異を有する治癒切除不能な進行・再発の結腸・直腸癌〉Grade3のAST増加、Grade3のALT増加:Grade1以下に回復するまで休薬し、28日以内で回復し再開する場合、1段階減量して投与し、28日以内で回復しない場合、投与中止(ただし、再発した場合、投与中止を考慮)。
③. 〈セツキシマブ(遺伝子組換え)、フルオロウラシル及びオキサリプラチンとの併用時〉〈BRAF遺伝子変異を有する治癒切除不能な進行・再発の結腸・直腸癌〉Grade4のAST増加、Grade4のALT増加:投与中止又はGrade1以下に回復するまで休薬し、28日以内で回復し再開する場合、1段階減量して投与し、28日以内で回復しない場合、投与中止(ただし、再発した場合、投与中止)。
3). 〈BRAF遺伝子変異を有する治癒切除不能な進行・再発の結腸・直腸癌〉心電図QT延長:
①. 〈セツキシマブ(遺伝子組換え)、フルオロウラシル及びオキサリプラチンとの併用時〉〈BRAF遺伝子変異を有する治癒切除不能な進行・再発の結腸・直腸癌〉500msを超えるQTc値が認められかつ投与前からの変化が60ms以下の場合:QTc値が500msを下回るまで休薬し、再開する場合、1段階減量して投与(ただし、2回再発した場合、投与中止)。
②. 〈セツキシマブ(遺伝子組換え)、フルオロウラシル及びオキサリプラチンとの併用時〉〈BRAF遺伝子変異を有する治癒切除不能な進行・再発の結腸・直腸癌〉500msを超えるQTc値が認められかつ投与前からの変化が60ms超の場合:投与中止。
4). 〈BRAF遺伝子変異を有する治癒切除不能な進行・再発の結腸・直腸癌〉皮膚炎:
①. 〈セツキシマブ(遺伝子組換え)、フルオロウラシル及びオキサリプラチンとの併用時〉〈BRAF遺伝子変異を有する治癒切除不能な進行・再発の結腸・直腸癌〉Grade2の皮膚炎:14日を超えて継続する場合、Grade1以下に回復するまで休薬し、再開する場合、同量で投与。
②. 〈セツキシマブ(遺伝子組換え)、フルオロウラシル及びオキサリプラチンとの併用時〉〈BRAF遺伝子変異を有する治癒切除不能な進行・再発の結腸・直腸癌〉Grade3の皮膚炎:Grade1以下に回復するまで休薬し、再開する場合、同量で投与(ただし、再発した場合、Grade1以下に回復するまで休薬し回復後に1段階減量して投与)。
③. 〈セツキシマブ(遺伝子組換え)、フルオロウラシル及びオキサリプラチンとの併用時〉〈BRAF遺伝子変異を有する治癒切除不能な進行・再発の結腸・直腸癌〉Grade4の皮膚炎:投与中止。
5). 〈BRAF遺伝子変異を有する治癒切除不能な進行・再発の結腸・直腸癌〉悪心、嘔吐:
①. 〈セツキシマブ(遺伝子組換え)、フルオロウラシル及びオキサリプラチンとの併用時〉〈BRAF遺伝子変異を有する治癒切除不能な進行・再発の結腸・直腸癌〉Grade3の悪心、Grade3の嘔吐:Grade1以下に回復するまで休薬し、再開する場合、1段階減量して投与。
②. 〈セツキシマブ(遺伝子組換え)、フルオロウラシル及びオキサリプラチンとの併用時〉〈BRAF遺伝子変異を有する治癒切除不能な進行・再発の結腸・直腸癌〉Grade4の悪心、Grade4の嘔吐:投与中止。
6). 〈BRAF遺伝子変異を有する治癒切除不能な進行・再発の結腸・直腸癌〉前記以外の副作用:
①. 〈セツキシマブ(遺伝子組換え)、フルオロウラシル及びオキサリプラチンとの併用時〉〈BRAF遺伝子変異を有する治癒切除不能な進行・再発の結腸・直腸癌〉Grade2の副作用:再発した場合、Grade1以下に回復するまで休薬し、28日以内で回復し再開する場合、1段階減量して投与し、28日以内で回復しない場合、投与中止。
②. 〈セツキシマブ(遺伝子組換え)、フルオロウラシル及びオキサリプラチンとの併用時〉〈BRAF遺伝子変異を有する治癒切除不能な進行・再発の結腸・直腸癌〉Grade3の副作用:Grade1以下に回復するまで休薬し、28日以内で回復し再開する場合、1段階減量して投与し、28日以内で回復しない場合、投与中止(ただし、再発した場合、投与中止を考慮)。
③. 〈セツキシマブ(遺伝子組換え)、フルオロウラシル及びオキサリプラチンとの併用時〉〈BRAF遺伝子変異を有する治癒切除不能な進行・再発の結腸・直腸癌〉Grade4の副作用:投与中止又はGrade1以下に回復するまで休薬し、28日以内で回復し再開する場合、1段階減量して投与し、28日以内で回復しない場合、投与中止(ただし、再発した場合、投与中止)。
GradeはNCI-CTCAEに準じる。
警告・禁忌・相互作用・その他の注意
(警告)
本剤は、緊急時に十分対応できる医療施設において、がん化学療法に十分な知識・経験を持つ医師のもとで、本剤の使用が適切と判断される症例についてのみ投与すること。また、治療開始に先立ち、患者又はその家族に有効性及び危険性を十分説明し、同意を得てから投与すること。
(禁忌)
本剤の成分に対し過敏症の既往歴のある患者。
(重要な基本的注意)
8.1. 皮膚悪性腫瘍があらわれることがあるので、定期的に皮膚の状態を確認すること。また、皮膚の異常が認められた場合には、速やかに医療機関を受診するよう患者を指導すること〔11.1.1参照〕。
8.2. 皮膚以外の部位に悪性腫瘍があらわれるおそれがあるので、観察を十分に行い、異常が認められた場合には、適切な処置を行うこと。
8.3. 重篤な眼障害が報告されているので、定期的に眼の異常の有無を確認すること。また、眼の異常が認められた場合には、速やかに医療機関を受診するよう患者を指導すること〔11.1.2参照〕。
8.4. 肝機能障害があらわれることがあるので、本剤投与中は定期的に肝機能検査を行い、患者の状態を確認すること〔11.1.4参照〕。
8.5. 心機能障害があらわれることがあるので、本剤投与開始前及び本剤投与中は適宜心機能検査(心エコー等)を行い、患者の状態(左室駆出率(LVEF)の変動を含む)を確認すること〔9.1.1、11.1.3参照〕。
8.6. 横紋筋融解症があらわれることがあるので、本剤投与中は定期的にCK、クレアチニン等の検査を行い、筋肉痛、脱力感、CK上昇、血中ミオグロビン上昇及び尿中ミオグロビン上昇等に十分注意すること〔11.1.5参照〕。
8.7. 高血圧クリーゼがあらわれることがあるので、血圧の推移等に十分注意して投与すること〔11.1.6参照〕。
8.8. 腫瘍崩壊症候群があらわれることがあるので、血清中電解質濃度及び腎機能検査を行うなど、患者の状態を十分に観察すること〔11.1.9参照〕。
(特定の背景を有する患者に関する注意)
(合併症・既往歴等のある患者)
9.1.1. 心疾患又はその既往歴のある患者:症状が悪化するおそれがある〔8.5、11.1.3参照〕。
(肝機能障害患者)
肝機能障害患者:本剤の減量を考慮するとともに、患者の状態をより慎重に観察し、副作用の発現に十分注意すること(本剤の血中濃度が上昇するとの報告がある)〔16.6.1参照〕。
(生殖能を有する者)
妊娠する可能性のある女性:妊娠する可能性のある女性には、本剤投与中及び最終投与後2日間において避妊する必要性及び適切な避妊法について説明し、経口避妊薬による避妊法の場合には、経口避妊薬以外の方法をあわせて使用すること〔9.5妊婦の項、10.2参照〕。
(妊婦)
妊婦又は妊娠している可能性のある女性には、治療上の有益性が危険性を上回ると判断される場合にのみ投与すること(ラットを用いた動物試験において臨床曝露量の27倍に相当する用量で胎仔体重低値、胎仔骨化遅延又は胎仔骨格変異、ウサギを用いた動物試験において臨床曝露量の180倍に相当する用量で胎仔体重の低値、骨化遅延が認められた)〔9.4生殖能を有する者の項参照〕。
(授乳婦)
治療上の有益性及び母乳栄養の有益性を考慮し、授乳の継続又は中止を検討すること(ヒト乳汁中への移行は不明である)。
(小児等)
小児等を対象とした臨床試験は実施していない。
(高齢者)
患者の状態を十分に観察しながら慎重に投与すること(一般に生理機能が低下している)。
(相互作用)
本剤は主にCYP3A4により代謝される。また、本剤は、CYP3A4を誘導する〔16.4.1参照〕。
10.2. 併用注意:
1). CYP3A阻害剤(リトナビル、クラリスロマイシン、ポサコナゾール、ジルチアゼム等)〔16.7.1参照〕[本剤の血中濃度が上昇し副作用の発現が増強されるおそれがあるので、CYP3A阻害作用のない薬剤への代替を考慮し、やむを得ずCYP3A阻害剤を併用する場合には、本剤の減量を考慮するとともに、患者の状態を慎重に観察し、副作用の発現に十分注意すること(これらの薬剤との併用により、本剤の代謝が阻害され、血中濃度が上昇するおそれがある)]。
2). OATP1B1基質、OATP1B3基質又はBCRP基質(ロスバスタチン、アトルバスタチン、メトトレキサート等)〔16.7.2参照〕[OATP1B1、OATP1B3又はBCRPの基質となる薬剤と併用する場合は、これらの薬剤の血中濃度が上昇するおそれがある(本剤がOATP1B1、OATP1B3及びBCRPを阻害することにより、これらの薬剤の血中濃度が上昇するおそれがある)]。
3). CYP3A基質(ミダゾラム、トリアゾラム、経口避妊薬(ノルエチステロン・エチニルエストラジオール等)等)〔9.4生殖能を有する者の項、16.7.3参照〕[CYP3Aの基質となる薬剤と併用する場合は、これらの薬剤の血中濃度が低下するおそれがある(本剤がCYP3Aを誘導することにより、これらの薬剤の血中濃度が低下するおそれがある)]。
(適用上の注意)
14.1. 薬剤交付時の注意
14.1.1. PTP包装の薬剤はPTPシートから取り出して服用するよう指導すること(PTPシートの誤飲により、硬い鋭角部が食道粘膜へ刺入し、更には穿孔をおこして縦隔洞炎等の重篤な合併症を併発することがある)。
14.1.2. 本剤は吸湿性があるので、服用直前までPTPシートから取り出さないこと。
(その他の注意)
15.2. 非臨床試験に基づく情報
15.2.1. ラットにおいて、臨床曝露量の3.3倍に相当する用量から雄性生殖器への影響(精細管変性、精子数減少等)が認められた。
15.2.2. カニクイザルにおいて、臨床曝露量の1.5倍に相当する用量で網膜への影響(黄斑部における網膜剥離)が認められた。
15.2.3. In vitro光毒性試験陽性結果が得られた。
15.2.4. 変異型RASを伴う野生型BRAF細胞をBRAF阻害剤で処理することにより、MAPKシグナル伝達活性化が示されている。
(保管上の注意)
室温保存。
副作用
次の副作用があらわれることがあるので、観察を十分に行い、異常が認められた場合には投与を中止するなど適切な処置を行うこと。
11.1. 重大な副作用
11.1.1. 皮膚悪性腫瘍:基底細胞癌(0.5%)、ケラトアカントーマ(0.5%)、新たな原発性悪性黒色腫(頻度不明)等の皮膚悪性腫瘍があらわれることがある〔8.1参照〕。
11.1.2. 眼障害:網膜障害(8.5%)、ぶどう膜炎(虹彩炎、虹彩毛様体炎を含む)(1.0%)等の眼障害があらわれることがある〔8.3参照〕。
11.1.3. 心機能障害:左室機能不全(0.3%)、駆出率減少(2.3%)等の心機能障害があらわれることがある〔8.5、9.1.1参照〕。
11.1.4. 肝機能障害:AST上昇(5.4%)、ALT上昇(6.8%)、γ-GTP上昇(3.8%)、ビリルビン上昇(1.0%)等を伴う肝機能障害があらわれることがある〔8.4参照〕。
11.1.5. 横紋筋融解症(0.1%)〔8.6参照〕。
11.1.6. 高血圧(2.1%)、高血圧クリーゼ(0.1%)〔8.7参照〕。
11.1.7. 出血:消化管出血(2.5%)等の出血があらわれることがある。
11.1.8. 手掌・足底発赤知覚不全症候群(10.4%):悪性黒色腫に対する本剤の単独投与時にビニメチニブとの併用投与時と比較して、手掌・足底発赤知覚不全症候群等の発現頻度が増加する傾向が認められているので、ビニメチニブを中止し本剤を継続する場合は、観察を十分に行い、これらの事象の発現に十分に注意すること。
11.1.9. 腫瘍崩壊症候群(頻度不明):異常が認められた場合には投与を中止し、適切な処置(生理食塩液、高尿酸血症治療剤等の投与、透析等)を行うとともに、症状が回復するまで患者の状態を十分に観察すること〔8.8参照〕。
11.2. その他の副作用
1). 血液及びリンパ系障害:(5%以上)貧血、好中球減少、(5%未満)リンパ球減少。
2). 心臓障害:(5%未満)動悸、期外収縮、僧帽弁閉鎖不全症、心電図QT延長。
3). 耳及び迷路障害:(5%未満)耳鳴、回転性めまい。
4). 眼障害:(5%以上)霧視、(5%未満)眼瞼炎、色視症、眼乾燥、眼障害、眼刺激、羞明、硝子体浮遊物、変視症、視力障害、結膜炎。
5). 胃腸障害:(5%以上)下痢(31.4%)、悪心(34.8%)、嘔吐(22.2%)、腹痛、便秘、口内炎、(5%未満)腹部不快感、腹部膨満、大腸炎、口内乾燥、消化不良、鼓腸、胃食道逆流性疾患、膵炎、アミラーゼ増加。
6). 全身障害:(5%以上)疲労(24.8%)、無力症、発熱、(5%未満)悪寒、冷感、インフルエンザ様疾患、浮腫(末梢性浮腫等)、末梢腫脹、全身健康状態低下、乾燥症、倦怠感。
7). 免疫系障害:(5%未満)過敏症。
8). 感染症及び寄生虫症:(5%未満)毛包炎、爪真菌症、咽頭炎、ヘルペス感染、カンジダ感染、胃腸炎。
9). 代謝及び栄養障害:(5%以上)食欲減退、リパーゼ増加、(5%未満)高コレステロール血症、血中リン減少、高カリウム血症、高トリグリセリド血症、高尿酸血症、低アルブミン血症、低ナトリウム血症。
10). 筋骨格系及び結合組織障害:(5%以上)関節痛、筋肉痛、血中CK増加、(5%未満)関節炎、背部痛、筋力低下、成長痛、筋骨格痛、四肢痛、頚部痛、四肢不快感、筋痙縮。
11). 精神・神経系障害:(5%以上)頭痛、味覚異常、末梢性ニューロパチー、(5%未満)顔面麻痺、視野欠損、不安、不眠症、睡眠障害、異常感覚、錯感覚、失神、傾眠、浮動性めまい。
12). 腎及び尿路障害:(5%未満)血中クレアチニン増加、頻尿。
13). 呼吸器、胸郭及び縦隔障害:(5%未満)咳嗽、呼吸困難、胸水、発声障害。
14). 皮膚及び皮下組織障害:(5%以上)ざ瘡様皮膚炎(26.0%)、発疹(湿疹、丘疹等)(27.8%)、脱毛症、皮膚乾燥、皮膚過角化、皮膚そう痒症、皮膚色素過剰、(5%未満)皮膚炎、毛髪障害、毛質異常、多汗症、寝汗、光線過敏性反応、蕁麻疹、尋常性白斑、皮膚腫瘤、皮膚色素減少、脂肪織炎、紅斑、掌蹠角皮症、皮膚病変。
15). 血管障害:(5%未満)低血圧、ほてり。
16). その他:(5%以上)体重減少、(5%未満)メラノサイト性母斑、体重増加、アクロコルドン、脂漏性角化症、乳頭腫、扁平上皮癌。
薬物動態
16.1 血中濃度
16.1.1 反復投与
〈BRAF遺伝子変異を有する根治切除不能な悪性黒色腫〉
BRAF遺伝子変異を有する悪性黒色腫患者(6例)にエンコラフェニブ450mgを1日1回反復投与したときのエンコラフェニブの血漿中濃度推移及び薬物動態パラメータを次に示す。エンコラフェニブの血漿中濃度は15日以内に定常状態に達し、累積係数は0.438倍であった(外国人データ)。
<<図省略>>
<<表省略>>
〈がん化学療法後に増悪したBRAF遺伝子変異を有する治癒切除不能な進行・再発の結腸・直腸癌〉
BRAF遺伝子変異を有する結腸・直腸癌患者(37例、日本人を含む)にセツキシマブ(遺伝子組換え)及びビニメチニブとの併用でエンコラフェニブ300mgを1日1回反復投与したときのエンコラフェニブの薬物動態パラメータを次に示す。
<<表省略>>
16.2 吸収
16.2.1 食事の影響
健康成人(31例)にエンコラフェニブ100mgを空腹又は食後(高脂肪食)に単回投与注)したとき、空腹時と比較して、食後投与時のエンコラフェニブのCmax及びAUC0-∞はそれぞれ64.0及び95.9%であった(外国人データ)。
16.3 分布
エンコラフェニブのヒト血漿中蛋白結合率は86.1%、ヒト血液/血漿中濃度比は0.75であった(in vitro)。
16.4 代謝
16.4.1 In vitro
エンコラフェニブの主な代謝経路はCYP3A4によるN-脱アルキル化及びそれに続くグルクロン酸抱合であり、CYP2C19及びCYP2D6も一部関与する。[10.参照]
16.4.2 In vivo
健康成人(4例)に14C-エンコラフェニブ100mgを単回投与注)したとき、投与後24時間までの血漿中において、主に未変化体、M12.8(N-脱アルキル化及び加水分解を受けた代謝物のグルクロン酸抱合体)及びM42.5A(N-脱アルキル化体)が検出された(血漿中の総放射能に対する割合はそれぞれ27.5、23.0及び15.5%)(外国人データ)。
16.5 排泄
健康成人(4例)に14C-エンコラフェニブ100mgを単回投与注)したとき、投与後144時間までに投与放射能量の47.2%が糞中に、47.2%が尿中に排泄された。尿中には投与後48時間までに投与放射能の1.8%が未変化体として排泄された(外国人データ)。
16.6 特定の背景を有する患者
16.6.1 肝機能障害患者
軽度肝機能障害患者(6例、Child-Pughスコア5~6)又は肝機能正常者(6例)にエンコラフェニブ50mgを単回投与注)したとき、肝機能正常者と比較して、軽度肝機能障害患者の血漿中非結合形エンコラフェニブのCmax及びAUC0-∞はそれぞれ1.21及び1.55倍であった(外国人データ)。[9.3参照]
16.7 薬物相互作用
16.7.1 ポサコナゾール及びジルチアゼムとの併用
健康成人(16例)にポサコナゾール400mgの1日2回9日間反復投与時にエンコラフェニブ50mgを併用投与注)したとき、エンコラフェニブ単独投与時と比較して、エンコラフェニブのCmax及びAUC0-∞はそれぞれ168.4及び283.4%であった。また、健康成人(16例)にジルチアゼム240mgの1日1回4日間反復投与時にエンコラフェニブ50mgを併用投与注)したとき、エンコラフェニブ単独投与時と比較して、エンコラフェニブのCmax及びAUC0-∞はそれぞれ144.7及び183.0%であった(外国人データ)。[10.2参照]
16.7.2 ロスバスタチンとの併用
悪性腫瘍患者(10例)にエンコラフェニブ450mgを1日1回とビニメチニブ45mgを1日2回反復投与時にロスバスタチン10mgを併用投与(1日目、14日目)したとき、ロスバスタチン単独投与時と比較して、1日目のロスバスタチンのCmax及びAUC0-lastはそれぞれ434%及び279%、14日目のロスバスタチンのCmax及びAUC0-lastはそれぞれ268%及び157%であった(外国人データ)。[10.2参照]
16.7.3 ミダゾラムとの併用
悪性腫瘍患者(19例)にエンコラフェニブ450mgを1日1回とビニメチニブ45mgを1日2回反復投与時にミダゾラム(CYP3A基質)2mgを併用投与したとき、ミダゾラム単独投与時と比較して、ミダゾラムのCmax及びAUC0-lastはそれぞれ25.8%及び17.5%であった(外国人データ)。[10.2参照]
16.7.4 その他
(1)ラべプラゾールとの併用
健康成人(11例)にエンコラフェニブ100mgをラベプラゾール20mgと併用注)したとき、エンコラフェニブ単独投与時と比較して、エンコラフェニブのCmax及びAUC0-∞はそれぞれ94.2及び96.6%であり、ラベプラゾール併用による胃内pH上昇はエンコラフェニブの薬物動態に影響を及ぼさなかった(外国人データ)。
(2)エンコラフェニブはCYP1A2、CYP2B6、CYP2C8、CYP2C9、CYP2C19、CYP2D6及びCYP3Aを可逆的に阻害し、IC50値はそれぞれ22、1、20~30、5、50、25及び8~15μmol/Lであった(in vitro)。また、エンコラフェニブはCYP3Aを時間依存的に阻害し、KI値は20.5μmol/L、kinact値は0.0527/minであった(in vitro)。
エンコラフェニブはCYP1A2、CYP2B6、CYP2C9を誘導した(in vitro)。エンコラフェニブはCYP3A4を誘導し、EC50値は10.2μmol/L、Emax値は169倍であった(in vitro)。
(3)エンコラフェニブはUGT1A1を阻害し、IC50値は1~7μmol/Lであった(in vitro)。なお、エンコラフェニブはUGT1A1の基質であるビニメチニブの薬物動態に大きな影響を与えなかった(in vivo)。
(4)エンコラフェニブはP-gpの基質である。エンコラフェニブはBCRP、OCT1、OATP1B1、OATP1B3、OCT2、OAT1及びOAT3を阻害し、IC50値はそれぞれ10~25、12.7、5.35、6.16、2.05、4.20及び0.92μmol/Lであった(in vitro)。
(5)モダフィニルとの併用
悪性腫瘍患者(11例)にエンコラフェニブ450mgを1日1回とビニメチニブ45mgを1日2回反復投与時にモダフィニル(中等度のCYP3A誘導剤)400mgを1日1回併用投与したとき、モダフィニル非併用投与時と比較して、エンコラフェニブのCmax及びAUC0-lastはそれぞれ79.8%及び76.2%であった(外国人データ)。
(6)カフェインとの併用
悪性腫瘍患者(15例)にエンコラフェニブ450mgを1日1回とビニメチニブ45mgを1日2回反復投与時にカフェイン(CYP1A2基質)50mgを併用投与したとき、カフェイン単独投与時と比較して、カフェインのCmax及びAUC0-lastはそれぞれ113%及び127%であった(外国人データ)。
(7)オメプラゾールとの併用
悪性腫瘍患者(19例)にエンコラフェニブ450mgを1日1回とビニメチニブ45mgを1日2回反復投与時にオメプラゾール(CYP2C19基質)20mgを併用投与したとき、オメプラゾール単独投与時と比較して、オメプラゾールのCmax及びAUC0-lastはそれぞれ101%及び82.7%であった(外国人データ)。
(8)ロサルタンとの併用
悪性腫瘍患者(19例)にエンコラフェニブ450mgを1日1回とビニメチニブ45mgを1日2回反復投与時にロサルタン(CYP2C9基質)25mgを併用投与したとき、ロサルタン単独投与時と比較して、ロサルタンに対する代謝物の尿中排泄量の比は72.3%であった(外国人データ)。
(9)デキストロメトルファンとの併用
悪性腫瘍患者(19例)にエンコラフェニブ450mgを1日1回とビニメチニブ45mgを1日2回反復投与時にデキストロメトルファン(CYP2D6基質)30mgを併用投与したとき、デキストロメトルファン単独投与時と比較して、デキストロメトルファンに対する代謝物の尿中排泄量の比は105%であった(外国人データ)。
注)本剤の承認された用法及び用量は、次の通りである。
〈BRAF遺伝子変異を有する根治切除不能な悪性黒色腫、がん化学療法後に増悪したBRAF遺伝子変異を有する根治切除不能な甲状腺癌、BRAF遺伝子変異を有する根治切除不能な甲状腺未分化癌〉
ビニメチニブとの併用において、通常、成人にはエンコラフェニブとして450mgを1日1回経口投与する。
〈BRAF遺伝子変異を有する治癒切除不能な進行・再発の結腸・直腸癌〉
セツキシマブ(遺伝子組換え)及び他の抗悪性腫瘍剤との併用、又はセツキシマブ(遺伝子組換え)との併用において、通常、成人にはエンコラフェニブとして300mgを1日1回経口投与する。
臨床成績
17.1 有効性及び安全性に関する試験
〈BRAF遺伝子変異を有する根治切除不能な悪性黒色腫〉
17.1.1 国際共同第III相試験(CMEK162B2301試験)
BRAF V600E/K変異を有する根治切除不能な悪性黒色腫患者577例(日本人患者11例を含む。本剤とビニメチニブの併用投与群192例、ベムラフェニブ群191例、本剤単独投与群194例)を対象に、ベムラフェニブを対照として本剤(450mg※1を1日1回)とビニメチニブ(1回45mgを1日2回)を併用投与したときの有効性及び安全性を検討した。主要評価項目である中央判定による無増悪生存期間(中央値[95%信頼区間])の主要解析結果は、本剤とビニメチニブ併用投与群で14.9[11.0~18.5]ヵ月、ベムラフェニブ群で7.3[5.6~8.2]ヵ月であり、本剤とビニメチニブの併用投与はベムラフェニブに対し統計学的に有意な延長を示した(ハザード比0.54[95%信頼区間:0.41~0.71]、p<0.0001[層別log-rank検定]、2016年5月19日データカットオフ)。また、安全性評価対象となった192例中169例(88.0%)に副作用(臨床検査値の異常を含む)が認められた。主な副作用は、悪心59例(30.7%)、下痢52例(27.1%)、疲労48例(25.0%)、血中CK増加41例(21.4%)であった。[5.2、7.2参照]
<<図省略>>
※1:本剤単独投与時の忍容性を検討した国際共同第I相試験の結果、1日1回450mg投与で認められた用量制限毒性に基づき、次相以降の本剤単独投与の推奨用量は1日1回300mg投与と決定された一方、CMEK162B2301試験では、ビニメチニブを休薬又は中止した場合にも本剤は減量せずに継続することが可能な規定とされた。
〈BRAF遺伝子変異を有する治癒切除不能な進行・再発の結腸・直腸癌〉
17.1.2 国際共同第III相試験(ARRAY-818-302試験)
一次治療又は二次治療後に増悪したBRAF V600E変異を有する治癒切除不能な進行・再発の結腸・直腸癌患者665例(日本人患者20例を含む)を対象に、FOLFIRI※2及びセツキシマブ※3の併用投与又はイリノテカン※4及びセツキシマブ※3の併用投与(対照群)を対照として①本剤※5、ビニメチニブ※6及びセツキシマブ※3の併用投与(3剤群)又は②本剤※5及びセツキシマブ※3の併用投与(2剤群)の有効性及び安全性を検討した。主要評価項目である全生存期間及び奏効率の結果※7を次に示す。対照群に対して3剤群及び2剤群は、全生存期間を統計学的に有意に延長し、奏効率は統計学的に有意に高値であった(2019年2月11日データカットオフ)。また、3剤群及び2剤群においてそれぞれ安全性評価対象となった222例中208例(93.7%)及び216例中191例(88.4%)に副作用(臨床検査値の異常を含む)が認められた。主な副作用は、3剤群で下痢118例(53.2%)、ざ瘡様皮膚炎107例(48.2%)、悪心79例(35.6%)、疲労61例(27.5%)、嘔吐57例(25.7%)、2剤群でざ瘡様皮膚炎60例(27.8%)、疲労49例(22.7%)、悪心44例(20.4%)であった。[5.4、7.7参照]
※2:2週間を1サイクルとして、第1日目に①イリノテカン180mg/m2を90分かけて静脈内投与、②ホリナート400mg/m2を120分かけて静脈内投与、③フルオロウラシル400mg/m2を急速静脈内投与した後、フルオロウラシル2,400mg/m2を46~48時間かけて静脈内投与
※3:初回のみ400mg/m2を120分かけて、その後250mg/m2を60分かけて毎週静脈内投与
※4:2週間を1サイクルとして、第1日目に180mg/m2を90分かけて静脈内投与
※5:300mgを1日1回投与
※6:1回45mgを1日2回投与
※7:本試験では、主要目的として、対照群に対する3剤群の奏効率及び全生存期間の優越性が検証された後、階層的な検定手順に従い、副次目的である対照群に対する2剤群の全生存期間及び奏効率の解析が実施された
<<図省略>>
<<表省略>>
なお、部分集団解析による2剤群に対する3剤群のハザード比[95%信頼区間]※13は、ECOG PS 1の集団(3剤群109例、2剤群107例)で0.71[0.51、0.99]、転移臓器数≧3の集団(3剤群111例、2剤群103例)で0.63[0.45、0.90]、CRP値>1mg/dLの集団(3剤群95例、2剤群79例)で0.65[0.46、0.92]、原発巣が未切除又は不完全切除の集団(3剤群91例、2剤群97例)で0.55[0.38、0.79]であり、3剤群でOSが良好な傾向が認められた。一方、ECOG PS 0の集団(3剤群115例、2剤群113例;0.99[0.66、1.47])、転移臓器数≦2の集団(3剤群113例、2剤群117例;1.04[0.72、1.50])、CRP値≦1mg/dLの集団(3剤群122例、2剤群139例);1.02[0.71、1.46])、原発巣が完全切除の集団(3剤群133例、2剤群123例);1.00[0.71、1.41])では、2剤群と3剤群のOSは同程度であった(2019年8月15日データカットオフ)。
※13:全体集団において単変量Cox回帰モデル等により同定された、OSに影響を及ぼすと考えられる5つの患者背景因子(CRP値>1mg/dL、肝転移あり、CEA値>5μg/L、CA19-9値>35U/mL及び転移臓器数≧3)で調整した結果
17.1.3 国際共同第III相試験(ONO-7702-03/C4221015試験)
化学療法歴のないBRAF V600E変異を有する治癒切除不能な進行・再発の結腸・直腸癌患者637例(日本人患者70例を含む。本剤※14、セツキシマブ※15及びFOLFOX※16の併用投与[FOLFOX併用投与群]236例、本剤※14とセツキシマブ※15の併用投与群158例、治験担当医師により無作為化前に選択された化学療法(FOLFOX※16、CAPOX※17、FOLFOXIRI※18、FOLFOX※16及びベバシズマブ※19の併用投与、CAPOX※17及びベバシズマブ※19の併用投与又はFOLFOXIRI※18及びベバシズマブ※19の併用投与)[対照群]243例)を対象とした第III相パートにおいて、対照群に対するFOLFOX併用投与群の有効性及び安全性を検討した。主要評価項目である独立中央判定による無増悪生存期間及び奏効率の結果を次に示す。対照群に対してFOLFOX併用投与群は、無増悪生存期間を統計学的に有意に延長し(2025年1月6日データカットオフ)、奏効率は統計学的に有意に高値であった(2023年12月22日データカットオフ)。また、FOLFOX併用投与群において安全性評価対象となった232例中232例(100%)に副作用(臨床検査値の異常を含む)が認められた。主な副作用は、悪心116例(50.0%)、貧血78例(33.6%)、好中球数減少77例(33.2%)、嘔吐77例(33.2%)、食欲減退75例(32.3%)、下痢64例(27.6%)、発疹64例(27.6%)、末梢性ニューロパチー62例(26.7%)、末梢性感覚ニューロパチー62例(26.7%)、疲労56例(24.1%)、好中球減少症55例(23.7%)、無力症55例(23.7%)、脱毛症53例(22.8%)、血小板数減少52例(22.4%)、関節痛47例(20.3%)であった。[5.4、7.7参照]
※14:300mgを1日1回投与
※15:2週間を1サイクルとして、第1日目に500mg/m2を120分かけて静脈内投与
※16:4週間を1サイクルとして、第1日目及び第15日目に①ホリナート400mg/m2又はレボホリナート200mg/m2を120分かけて静脈内投与、②オキサリプラチン85mg/m2を120分かけて静脈内投与、③フルオロウラシル400mg/m2を急速静脈内投与した後、フルオロウラシル2,400mg/m2を46~48時間かけて静脈内投与
※17:3週間を1サイクルとして、第1日目にオキサリプラチン130mg/m2を120分かけて静脈内投与、第1日目から第14日目にカペシタビン1,000mg/m2を1日2回経口投与
※18:4週間を1サイクルとして、第1日目及び第15日目に①イリノテカン165mg/m2を90分かけて静脈内投与、②ホリナート400mg/m2又はレボホリナート200mg/m2を120分かけて静脈内投与、③オキサリプラチン85mg/m2を120分かけて静脈内投与、④フルオロウラシル2,400mg/m2又は3,200mg/m2を46~48時間かけて静脈内投与
※19:用法・用量は各国・地域の添付文書に従うこととされた
<<図省略>>
<<表省略>>
〈がん化学療法後に増悪したBRAF遺伝子変異を有する根治切除不能な甲状腺癌、BRAF遺伝子変異を有する根治切除不能な甲状腺未分化癌〉
17.1.4 国内第II相試験(ONO-7702/7703-03試験)
VEGFR-TKIに不応、不耐又は不適応※26のBRAF V600遺伝子変異を有する根治切除不能な甲状腺癌患者22例(分化型甲状腺癌(いずれも乳頭癌)患者17例[VEGFR-TKIに対する不適応例1例含む]、甲状腺未分化癌患者5例[VEGFR-TKIに対する不適応例1例含む])を対象に、本剤(450mgを1日1回)とビニメチニブ(1回45mgを1日2回)を併用投与したときの有効性及び安全性を検討した。主要評価項目である全体集団における奏効率(RECISTガイドライン1.1版に基づく独立中央判定によるCR又はPR)は54.5%(95%信頼区間:32.2~75.6%)であった(2022年10月26日データカットオフ)。また、安全性評価対象となった22例中20例(90.9%)に副作用(臨床検査値の異常を含む)が認められた。主な副作用は、悪心10例(45.5%)、手掌・足底発赤知覚不全症候群6例(27.3%)、食欲減退6例(27.3%)、漿液性網膜剥離5例(22.7%)、疲労5例(22.7%)であった。[5.7参照]
<<表省略>>
※26:1剤以上のVEGFR-TKI(レンバチニブ、ソラフェニブ、バンデタニブ等)に対して不応若しくは不耐となった、又はVEGFR-TKIによる治療が不適応と判断された患者が対象とされた。また、VEGFR-TKIによる治療が不適応の分化型甲状腺癌患者では、放射性ヨウ素による治療歴がある、又はヨウ素の取込みが認められず放射性ヨウ素による治療に不適応であることが必須とされた。
薬効薬理
18.1 作用機序
エンコラフェニブは、ヒトBRAF V600Eのキナーゼ活性を阻害した。また、エンコラフェニブは、BRAF V600E変異を有するヒト悪性黒色腫由来A375細胞株において、MAPK経路のシグナル伝達分子(MEK及びERK)のリン酸化を阻害した。
18.2 抗腫瘍効果
18.2.1 In vitro
エンコラフェニブは、BRAF V600E変異を有するヒト悪性黒色腫由来A375細胞株及びBRAF V600E変異を有するヒト結腸・直腸癌由来細胞株(COLO 205、HT-29等)の増殖を抑制した。また、エンコラフェニブとMEK阻害剤であるビニメチニブとの併用により、各薬剤単独と比較して、BRAF V600E変異を有するヒト悪性黒色腫由来細胞株(A375、COLO 800等)、BRAF V600K変異を有するヒト悪性黒色腫由来IGR-1細胞株、BRAF V600E変異を有するヒト結腸・直腸癌由来細胞株(COLO 205、HT-29等)に対する増殖抑制作用が増強した。
18.2.2 In vivo
エンコラフェニブは、A375細胞株及びCOLO 205細胞株を皮下移植したヌードマウスにおいて、腫瘍増殖抑制作用を示した。また、エンコラフェニブとビニメチニブとの併用により、各薬剤単独と比較して、BRAF V600E変異を有するヒト悪性黒色腫患者由来HMEX1906腫瘍組織片を皮下移植したヌードマウスにおける腫瘍増殖抑制作用が増強した。さらに、①エンコラフェニブとセツキシマブとの併用、並びに②エンコラフェニブ、ビニメチニブ及びセツキシマブの併用により、①セツキシマブ単独及び②エンコラフェニブ又はセツキシマブ単独と比較して、HT-29細胞株を皮下移植したヌードマウスにおける腫瘍増殖抑制作用がそれぞれ増強した。
よく一緒に見られている薬
医師の処方により使用する医薬品。
特定薬剤管理指導加算等の算定対象となる薬剤。
